代码笔记
运营优化
副业分享
生活杂谈
文章
文章
排序
全部标签
运营优化
最新
最多浏览
最多喜欢
最多评论
字节跳动推出的AI图像生成框架InfiniteYou
SEO必备提示词 AI写作痕迹修改提示词
拼多多上线用户和商家视频通话功能
用deepseek做小红书文案,同样适合小绿书
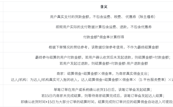
抖音店铺佣金是怎么计算的
DeepSeek晚间优惠 降幅最高达75%
抖音快速起号和获客方法!
个人建站赚钱的常用方法
怎么让 AI 写出好文案?
谷歌SEO的未来:AI技术会让SEO“消失”吗?
利用DeepSeek AI提升SEO优化效率
AI写作在谷歌搜索中的态度转变
怎样注册香港公司?
如何从抖音上账号精准客户?
抖音seo优化怎么做?抖音seo流程详解
1
2
3
4
5
...
11
/
11 页
前往
❮
❯
❯
搜索
幸运之星正在降临...
点击领取今天的签到奖励!
恭喜!您今天获得了
{{mission.data.mission.credit}}
积分
今日签到
连续签到
{{item.credit}}
连续{{item.count}}天
查看所有
我的优惠劵
¥
优惠劵
使用时效:
无法使用
使用时效:
之前
使用时效:永久有效
优惠劵ID:
×
限制以下商品使用:
限制以下商品分类使用:
不限制使用:
[
{{ct.name}}
]
所有商品和商品类型均可使用
删除
详情
没有优惠劵可用!
购物车
:
×
删除
购物车空空如也!
清空购物车
前往结算
您有新的私信
没有新私信
写新私信
查看全部
文章
评论
关注
粉丝
个人中心
我的订单
认证
❯
未认证
任务
❯
今日任务完成
升级
❯
财富
❯
¥
余额:{{userData.money}}
积分:{{userData.credit}}
发布快讯
创建圈子
发表话题
发布供求信息
发布问答
发布网址导航
提交工单