-
字节跳动推出的AI图像生成框架InfiniteYou
InfiniteYou(InfU)简介 InfiniteYou(InfU)是字节跳动公司研发的一款先进的文本到图像生成模型。它利用深度学习技术,结合大数据分析和自然语言处理技术,实现了从文字描述到高质量图像的转化。该工具的核心是名为InfuseNet的神经网络模型,它能够将用户的身份特征巧妙地注入到图像生成过程中,确保生成的图像既符合用户的文字描述,又能精准保留用户的面部特征和身份信息。 核心技术…- 60
- 0
-
DeepSeek晚间优惠 降幅最高达75%
在这个信息飞速发展的时代,人工智能领域的每一次动态都牵动着无数人的心。今日,一则来自 DeepSeek 的重磅消息在业界引起了广泛关注。DeepSeek 正式对外宣布,为了进一步优化用户体验,并且切实提升服务效率,从即日起,将正式在北京时间每日 00 : 30 至 08 : 30 的夜间空闲时段,重磅推出错峰优惠活动。这一举措,无疑为众多用户带来了实实在在的福利,也彰显了 DeepSeek 以用户…- 28
- 0
-
卖DeepSeek课程的老板,好好做个人吧
这几天发生了一些魔幻事件,真的让我真的觉得,无语又愤慨。 事情是这样的。 这几天,一些人卖DeepSeek课的事冲上了热搜。 真的,打开手机随便翻翻,各种DeepSeek课程铺天盖地。 什么9.9元的DeepSeek入门课,到几百块钱的deepseek变现特训营,再到线下动辄上万的本地AI训练师。甚至有卖家打出“三天精通AI,月入10万”的口号。 闲鱼都快被卖课的屠榜了。 别的平台自然也不能幸免。…- 129
- 0
-
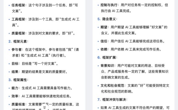
怎么让 AI 写出好文案?
肯定不是“为我写一个爆款文案”,这个提示词跟让 AI 给你的银行卡转 500 块钱一样。 倒不是因为 AI 没钱给你转,而是因为你的提示词里没告诉它你的卡号,也没有告诉它转人民币还是韩币… 「说不清楚」是导致你的 AI 拉跨的根本原因,跟 AI 的水平一点关系都没有。 当然从技术角度,这是它的缺陷:怎么能看人下菜碟呢? 换个角度你就能共情了:公司烂肯定是因为老板和领导不行,跟员工一点关系都没有。 …- 40
- 0
-
谷歌SEO的未来:AI技术会让SEO“消失”吗?
随着人工智能的快速进步,AI写作在谷歌搜索中的态度转变,尤其是在谷歌搜索引擎中的应用,SEO(搜索引擎优化)行业的未来引发了广泛关注。2024年12月,谷歌在其“Search Off the Record”播客中讨论了AI对SEO的影响。公司员工们就AI是否会取代SEO展开了讨论,揭示了他们对这一话题的独特观点,与许多从业者和出版商的实际感受有所不同。 AI是否能取代SEO? 在播客中,谷歌的Jo…- 27
- 0
-
利用DeepSeek AI提升SEO优化效率
在SEO优化中,内容创作和关键词策略往往是最消耗人力的环节。而DeepSeek正是通过先进的AI技术,实现了以下几方面的自动化,替代人工操作。本文将重点介绍: 1. 智能化内容生成与优化 2. 精准关键词策略 3. 全链路自动化工具在批量内容生产与广告文案生成中的应用 我们将通过详细步骤和实例,帮助大家理解如何利用DeepSeek在这些环节上节省时间,提高效果。 1. 智能化内容生成与优化 1.1…- 119
- 0
-
AI写作在谷歌搜索中的态度转变
随着人工智能(AI)技术在内容创作中的普及,越来越多的SEO从业者开始尝试利用AI生成内容以提升网站排名。然而,Google的态度对AI生成的内容有所变化,特别是2023年和2024年的算法更新,标志着AI生成内容与人工内容的区别开始变得更加明显。在这篇文章中,我们将探讨Google对AI内容的态度变化,并提供如何合理使用AI生成内容的策略,确保既能提高网站的SEO效果,又避免被Google判定为…- 49
- 0
-
DeepSeek可以在腾讯云上面运行了
2月8日最新消息,腾讯云率先正式上线DeepSeek-R1和V3原版模型的API接口,并支持联网搜索,这一创新举措让腾讯云成为了国内首个具备此类能力的云服务商,进一步巩固了其在云计算领域的领先地位。 用户可以在腾讯云官网体验 基于腾讯云对于推理并发、生成速率等指标的优化,用户可以获得更加稳定、安全和低门槛的使用体验。开发者在云上三步即可实现API接口的调用,结合大模型知识引擎的文档解析、拆分、em…- 114
- 0
-
2024年最受欢迎的AI工具排行榜
2024年,人工智能发展迅猛,生成式AI成为最大亮点,从文本、图像到视频生成,技术突破不断。AI工具也呈现爆发式增长,全球范围内涌现出众多优秀产品。接下来,我带大家盘点2024年最受欢迎的AI工具排名,看看哪些工具在这一年脱颖而出,成为行业的佼佼者,下面是赛文的AI工具排行榜。 1. 全球最强AI聊天工具排行榜(2024年12月) 排名 AI名称 网址 月访问量 1 ChatGPT …- 724
- 0
-
10+好用的AI老照片修复工具推荐
工具名称 支持的系统 是否免费 工具地址 Palette Web 端 部分免费 https://palette.fm Cutout.Pro Web/移动端 部分免费 https://www.cutout.pro Relight Web 端 付费 https://clipdrop.co/relight Playground AI Web 端 部分免费 https://playgroundai.com…- 196
- 0
❯
搜索
扫码打开当前页
返回顶部
幸运之星正在降临...
点击领取今天的签到奖励!
恭喜!您今天获得了{{mission.data.mission.credit}}积分
我的优惠劵
-
¥优惠劵使用时效:无法使用使用时效:
之前
使用时效:永久有效优惠劵ID:×
没有优惠劵可用!










