-
抖音店铺佣金是怎么计算的
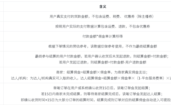
在抖音这个充满无限商机的电商平台上,众多商家纷纷开设店铺。然而,对于抖音店铺佣金是怎么计算的呢?什么时候到账呢?这些问题却困扰着许多人。了解抖音店铺佣金的计算方式和到账时间,对于商家合理规划利润、资金流等有着至关重要的意义。这不仅关系到商家的收益,也影响着商家在平台上的运营策略。一、抖音店铺佣金的计算方式抖音店铺的佣金通常是基于销售额或订单金额的一定比例。具体的佣金比例会根据您与抖音平台的合作协议…- 449
- 0
-
做短视频运营,你需要知道哪些事?
短视频运营,是不少公司为响应时代潮流,特别开设的。 很多做这个岗位的朋友,都是新媒体运营、内容运营等各种运营被抓来“赶鸭子上架”。接手工作后,每一天都感觉被生活折磨的面目全非。 毕竟在内容领域,视频是和图文完全不同的载体,处理起来也需要完全不同的操作。 今天就给大家聊聊这里面的道道,希望能帮助到大家。 一、牢记运营的目标,屁股不能歪 公司性质、产品与服务的不同,短视频的内容就不同。对于运营来说,运…- 218
- 0
-
从0到100万用户的增长方案要怎么做?
这事儿是这样的,最近接到了一个新的项目,要给一个垂直于财务人群的社区做冷启动,目标是在1年内搞定100万注册用户,UV(日)达到10万,PV(日)达到30万。 一、用户增长方案要怎么做? 这样一个项目做冷启动,用户增长方案要怎么做呢? 从2011年到现在,前前后后我已经主导过了4个产品的冷启动,也总结出一个产品冷启动做用户增长方案的套路,做用户增长,整体上可以分为4个步骤: 第一步:根据产品生命周…- 573
- 0
-
博客是什么,如何运营博客网站?
博客是什么,当你试图查看百度指数的时候,你仍然会发现每天依旧有大部分用户在检索这个关键词,他们可能并不清楚,博客是什么。 而从目前来看,随着新媒体的快速发展,我们早已远离博客时代,能够坚持独立运营博客网站的人,少之又少,特别是虽然这是一个信息泛滥的时代,但优质的博客内容,仍然是非常稀缺的。 那么,博客是什么,如何运营博客网站? 根据以往博客推广的经验,我们将通过如下内容,讲解博客是什么,如何运营博…- 366
- 0
❯
搜索
扫码打开当前页
返回顶部
幸运之星正在降临...
点击领取今天的签到奖励!
恭喜!您今天获得了{{mission.data.mission.credit}}积分
我的优惠劵
-
¥优惠劵使用时效:无法使用使用时效:
之前
使用时效:永久有效优惠劵ID:×
没有优惠劵可用!





